https://pagead2.googlesyndication.com/pagead/js/adsbygoogle.js?client=ca-pub-4462760071454301
COIT 20248: Information Systems Analysis and Design(ISAD)
Term 3, 2019
Assessment 2 – Systems Development for Ryan Aviation
Lecturer:
Tutor:
Prepared by:
Student Number:
Table of Contents
1.1 Ryan Aviation Company Description. 2
1.2 Objective and Methodology. 3
2.0 Critical use case diagram.. 4
8. Website Design and architecture. 10
8.2 Aesthetic : Visual Design. 10
1.0 Introduction
1.1 Ryan Aviation Company Description
Ryan is Aviation Company that accommodates the services through aircrafts. This company wants to fill up the gap in the market for chartered helicopter flights, service the mining sector and assist the different places during the bush fire seasons. It has won the various contracts from Queensland and New South Wales for assisting during the bush fire seasons. The main aim and objectives of Ryan Aviation is to develop an online system that can track the numbers of flight in a particular day, flight timetables, maintain the stock levels for spare parts, fire retardant materials, and water resources, generate the basic reports, online payment system, flight personnel and location, flight base, flying hours for each day. The desired new system should tie together all the elements of Ryan Aviation and solve the problems with the current system.
1.2 Objective and Methodology
The main objective of this report is to provide the modeling diagrams and website design that were developed for Ryan Aviation. In assignment 1, the initial planning and system analysis of Ryan Aviation has been done. This included the chosen approach for developing the new system, functional and non-functional requirements, cost-benefit analysis, Work Break Down structure and Gantt chart, and system information requirement investigation techniques.
1.3 Report Outline
At the beginning, this report will discuss the critical use cases for Ryan Aviation. Secondly, it will present the context level diagram and level-0 Data Flow Diagrams. Similarly, it will illustrate the data modeling approach through the use of ERD, CRUD diagram, and all the data elements needed for data entities for Ryan Aviation. And finally this report will explain the website design prototype and its architecture.
2.0 Critical use case diagram
It is the primary for of system/software requirements for underdeveloped new software program. It is an effective method of communicating system actions within the context of the user by defining all externally visible system behavior. A key concept for use case modeling is that it allows us to design a system from the viewpoint of the end user ( Al-Alshuhai, A., & Siewe, F. 2015).
The use case diagram shown below describes the behavior of the Ryan Aviation and assists in the development of interactions with team member. There are 4 actors in this system. Customer is the system’s primary actor who initiates an interaction with the system to achieve the system’s goal.

Figure 1: Use case diagram
3 Context Level Diagram
A context diagram is the highest level of data flow diagram that have only one process depicting the entire system and the process is denoted as zero (Kendall & Kendall 2011). A context diagram is a graphic design, which clarifies the project or process’s interfaces and boundaries. It not only shows the method or project in its context but also shows the connexons between the project and other structures and users. The diagram shows only the main outside organizations and their data flows to and from them.

Figure above represents the context diagram of Ryan Aviation. The Ryan Aviation Information System has four entities (Customers, Administration, Staff, and Payment Method) that are arranged around the one process called Ryan Aviation. The Customers request flight booking and Ryan Aviation sends the booking confirmation to the Customers. The purpose of Admin is to track the fire retardant, Air attacks, and aircraft maintenance. Staff always do all the accounting jobs and Ryan manages the payroll and staff wages. Whether customers are paying their flight charges or not it is ensured by the payment method entities. All the external function is done by these four entities for Ryan Aviation.
4 Level-0 DFD Diagram
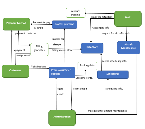
Level-0 DFD diagram (see Figure below) shows the information system’s main processes, data stores and data flows and is the expanded version of the context diagram which represents the entire information system (Shelly & Rosenblatt 2012). A level 0 data flow diagram (DFD), also known as a background diagram, shows a complete data system and illustrates how it communicates with external entities. This example from DFD level 0 demonstrates how a system like this might operate within a typical retail company.

Fig: Level 0 DFD Diagram
The above diagram is shows the level 0 data flow diagram which is based on the context level diagram. All the four entities are taken and there are three stores which are billing generates, data store and aircraft tracking. There are five process customers booking, process payment, data store, scheduling, and aircraft maintenance to manage the four entities and three stores. The data flow steps are listed below.
1. Flight booking
2. Check flight details
3. Process for flight charge
4. Payments conforms
5. Receipt send to customers
6. Billing records store
7. Staff track flights
8. Scheduling info.
9. Access scheduling info.
10. Request for aircraft check
11. Message after aircraft maintenance
12. Track fire retardant
13. Accounting info
5 ERD Diagram
An entity-relationship diagram is a model that displays the logical connections and interaction between the system entities. An ER diagram gives an overall view of the system and a design for creating the physical data structures (Shelly & Rosenblatt 2012). In ER diagram two words are used, namely primary key and international key. The primary key is the specific attributes of the entire system relation whose value will vary from the other attribute value. Foreign key is a primary attribute in one relationship and becomes a non-primary attribute in another relation. There are four types of relationship between the two entities. Which are listed below:
1. One to one relationship
2. One to many relationship
3. Many to many relationship
4. Many to one relationship

Fig: ERD Diagram
Above figure shows about the ERD diagram of Ryan Aviation Information System Design. The entities in our system are customer, staff, Administration, payment method, Scheduling, maintenance and data store. The attributes are defined below the entities. The PK represent Primary key and FK represents foreign Key. The cardinality is shown between the entities. Thus, designing the ER diagram of the system gives the base of the database and visualizes how the data will be stored in our design system.
https://pagead2.googlesyndication.com/pagead/js/adsbygoogle.js?client=ca-pub-4462760071454301
6. CRUD diagram
CRUD diagram sometimes called the CRUD matrix is a model of physical data flow describing four different system operations. The four acts include Formation, Writing, Updating and Deletion. Much objects not found in logical data flow chart may be covered by a physical or CRUD diagram. The CRUD matrix also lists data entry and verification process. It also has contract directories and data servers. The table of CRUD’s matrix based on a rational flow chart is described below.
| Availability | Passenger | Reservation | Flight | |
| Determine seating options | R | R | R | |
| Assign seats | U | U | ||
| Release seat | U | R | U | |
| Maintain passenger reservation | R | R | CRUD | |
| Maintain seating | RU | R | RU | |
| Schedule flights | CRUD | CRUD | ||
| Maintain passenger | CRUD | |||
| Determine route options | ||||
| Update reservation | RU | RU | CRUD | RU |
Fig: CRUD diagram
This table shows the CRUD diagram of Ryan Aviation. It has four entities and 9 processes. The row contains entities like availability, passenger, reservation, and flight whereas columns contain different options that a passenger can access.
Data elements:
- Customer
| No. | Column name | Data type | size | constraints |
| 1 | Customer ID | Number | 20 | Primary key |
| 2 | Name | Text | 20 | |
| 3 | Mobile | Number | 10 | |
| 4 | Address | Text | 30 |
- Staff
| No. | Column name | Data type | size | constraints |
| 1 | Staff ID | Number | 20 | Primary key |
| 2 | Staff Name | Text | 20 | |
| 3 | Address | Text | 10 | |
| 4 | Designation | Text | 30 |
- Data store
| No. | Column name | Data type | size | constraints |
| 1 | Data base system | Number | 20 |
- Administration
| No. | Column name | Data type | size | constraints |
| 1 | ADMIN ID | Number | 20 | Primary key |
| 2 | Records | Text | 20 | |
| 3 | Payroll | Number | 10 | |
| 4 | Manage system | Text | 30 |
- Payment method
| No. | Column name | Data type | size | constraints |
| 1 | TRANSACTION ID | Number | 20 | Primary key |
| 2 | Customer ID | Text | 20 | Foreign key |
| 3 | Transaction Date | Number | 10 |
- Maintenance
| No. | Column name | Data type | size | constraints |
| 1 | Parts cost | Number | 20 | |
| 2 | Part name | Text | 20 |
- Scheduling
| No. | Column name | Data type | size | constraints |
| 1 | Scheduling date | Number | 20 | |
| 2 | Destination | Text | 20 |
8. Website Design and architecture
8.1 Objective
- It actually shows how the system looks like.
- To provide clear vision of the interface of the website.
- Identifying where the system fails to provide its functionality.
8.2 Aesthetic : Visual Design
The system aims to improve its system through maintaining its system through different branches. The system provides functionality on both desktop and mobile. The website is responsive.
8.3 The Key elements
The website is designed to save time for everyone. The key element of the website is it’s easy to use navigation where customer can search for flights and see the actual cost of the flight and see the discounts, giving wide range of options for the customers to choose aircrafts, pilot members, and even the destination.
8.4 User Interface
The user interface of Ryan Aviation is shown as below:

Fig: Sign up Page

Fig: Login Page

Fig: Home Page

Fig: Flight Details

Fig: About us Page

Fig: Inventory Maintenance
9. Conclusion
The report clearly explains modeling diagrams and the design of the website for Ryan Aviation. First, a use case diagram was illustrated to describe the high-level information system of Ryan Aviation. Then context level diagram and level-0 DFD diagram are developed to show the main entities, business process and data flows. Thirdly, the entity-relationship diagram was represented as a model to display the logical connections between system entities. Fourthly, data entry and verification processes were listed on the CRUD matrix. Finally, the website was designed and its architecture was shown.
The website is a very simple to use design where users can easily navigate through the website. This designed website gives an additional benefit for its employees as well as its customers for future enhancement of the desired system.
Reference
Al-Alshuhai, A., & Siewe, F. (2015). An extension of the use case diagram to model context-aware applications. 2015 SAI Intelligent Systems Conference (IntelliSys), 884-888.
Joshi, N. and Shukla, N. (2020). List Of Top 10 Best Online Flight Booking Sites To Get Cashback Offers. [online] Official OfferCounty Blog : Lifestyle & Deals Hack.
